立即報名
上海交通大學全球創新管理高級研修班,始于 1999 年;20 余年來,上海交通大學全球創新管理高級研 修班已經成為頗具影響力的培訓項目,企業創新管理的先導者 。 上海交通大學全球創新管理高級研修班在 全新的高點上, 為中國企業高級管理人員提供更加適合參與全球化競爭的高端商學教育課程, 幫助中國企 業邁向全新的高度。
在上海交通大學全球創新管理高級研修班的課堂上,我們提出適合中國各類企業發展的多種盈利模式, 歸納出中國企業增長模式的理論和實踐,指出中國企業目前面臨的風險和困境, 引導企業高層決策及管理 人員避開經營管理上的誤區, 幫助企業重新進行戰略規劃和市場定位,優化企業的管理模式和盈利能力。
在全球一體化的背景下, 互聯網經濟對于傳統經營方式的沖擊愈來愈烈 。全球經濟看中國, 中國經濟 的增長將在數字經濟的基礎上實現質的飛越,并創造出全球矚目的“ 中國發展模式”。這就是上海交通大學全 球創新管理課程體系的核心理念,也是上海交通大學全球創新管理高級研修班貢獻給中國企業的價值所在。
一 、 課程使命:
學會全盤思考問題的方式 ,找到正確解決問題的方法。
二 、培訓目標:
采用高級工商管理碩士課程提取的 14 門精華課程,秉承案例教學的方式,對企業領導人員進行工商管 理必要的理論和專門知識的培訓, 通過提供具體的解決方案, 幫助企業領導人員建立重新審視企業發展的 思想體系,迅速提升管理能力,挑戰國際化競爭。
三 、主辦單位:
上海交通大學終身教育學院
四 、歷屆學員欣賞的辦學特色:
1 、 強大師資陣容 : 上海交通大學 、清華大學等國內雙一流大學管理學院資深專家陣容,代表中國南北高 等學府風格,傳授精彩理念,提供前沿解決方案。
2 、精彩案例教學 :案例分析讓企業領導人員更了解身邊的企業生存環境;通過全球化創新管理高級研修班 獨創的具有現實指導意義的案例討論課程, 幫助學員領悟成功秘訣,創造更宏偉的事業。
3、龐大人脈關系:與各行業的成功人士同堂學習,迅速增加每一位學員的人脈關系,創造事業飛躍的基礎。 歷屆逾 5000 余名學友資源將是每位學員享之不盡的人生財富。
4 、優享同學圈交流平臺 :
學員在入學后就可以成為上海交通大學全球創新管理校友會會員。在同學圈中與歷屆 5000 余名學友溝通交 流 , 享受龐大的人脈平臺和信息資源, 實現人生和事業的騰飛!
五 、招生對象:
★ 具有大專以上(含大專) 學歷, 四年以上工作經驗;
★ 需在企業擔任高級管理職務, 或在跨國公司 、大型企業任部門經理以上職務。
六 、課程設置:
2022 年課程全新升級 ,聚焦數字化經濟和全球化視野。
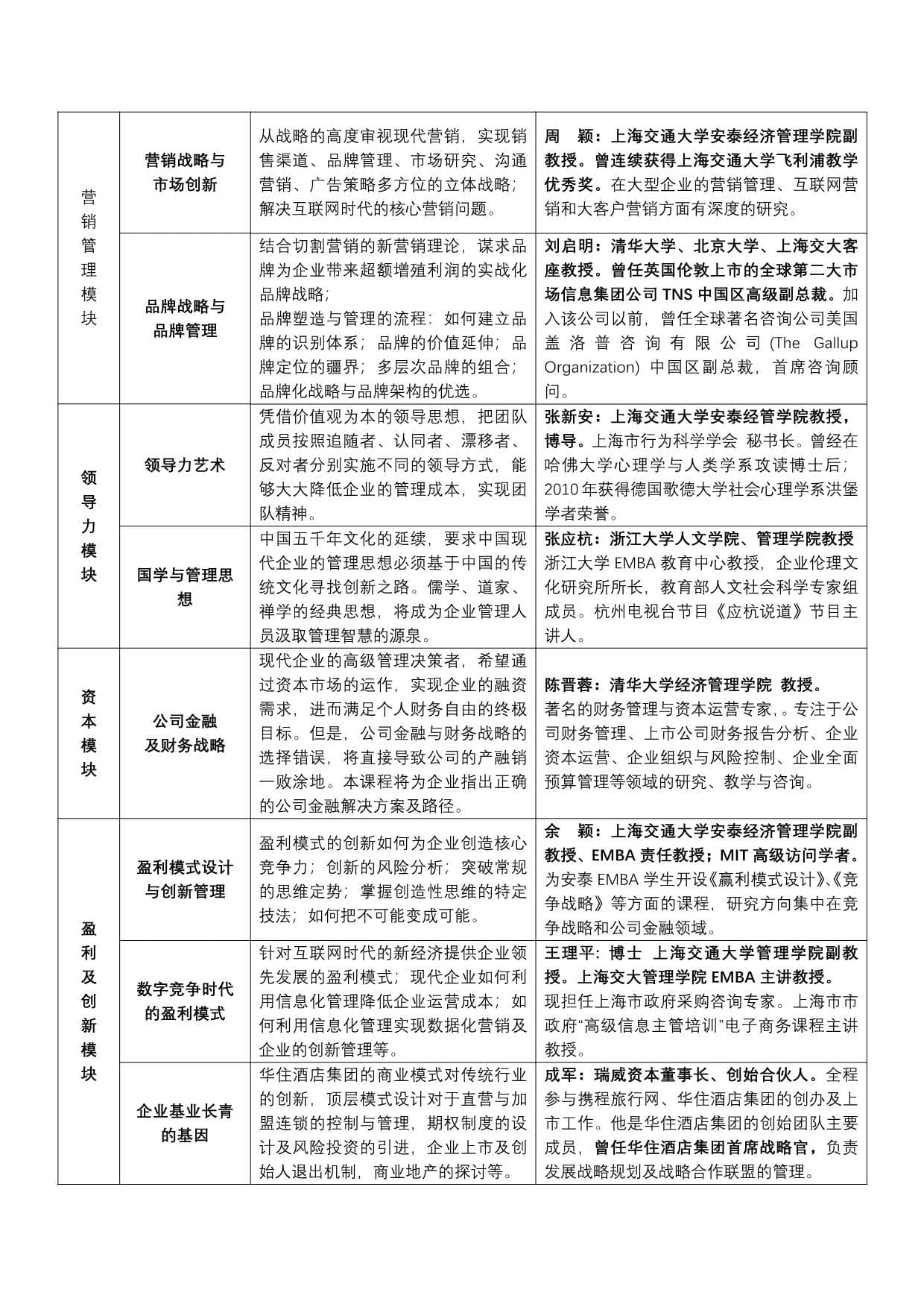
綜合管理 模塊 | 1 、企業發展戰略與競爭戰略 | 宏觀視野 | 8 、 中國宏觀經濟發展分析 |
2 、運營創新與價值創造 | 領導力模塊 | 9 、領導力藝術 | |
3 、 營商生態與合規風險管理 | 10 、 國學與管理思想 | ||
4 、項目管理 | 資本模塊 | 11 、公司金融與財務戰略 | |
5 、組織行為學 :文化-賦能-領導 |
盈利及創新 模塊 | 12 、盈利模式設計與創新管理 | |
營銷管理 模塊 | 6 、 營銷戰略與市場創新 | 13 、數字競爭時代的盈利模式 | |
7 、 品牌戰略與品牌管理 | 14 、企業基業長青的基因 |
拓展活動
率先在中國高校引進的戶外拓展活動,通過團隊合作,迅速建立學員之間的有效溝通,打通人脈關系。
七 、學習時間及學費標準:
1 、 每月利用隔周的雙休日授課,如課程安排有變化, 以實際安排為準。
2 、 近期計劃開班時間及學費如下:(學費中包含教材講義費 、 午餐費等)
第 64期全球化創新管理高級研修班從 2025年 8月下旬開學, 學費 70000 元;
八 、上課地點:
上海交通大學長寧校區專用教室授課,教學環境升級為國際標準的商學院配置。
九 、結業證書:
權威證書 :學員在通過所有考核后可獲由上海交通大學頒發的
《上海交通大學全球創新管理高級研修班結業證書》
十 、龐大的商界資源平臺:
由上海交通大學杰出校友沈南鵬 、季琦 、吳炯 、楊振宇 、成軍等聯合發起并擔任理事長及秘書長的上 海交通大學校友會創業創投聯合會, 與上海交通大學全球創新管理校友會形成戰略合作, 為上海交通大學 全球創新管理校友會提供強大的創業投資驅動和社會資源整合。

立即報名